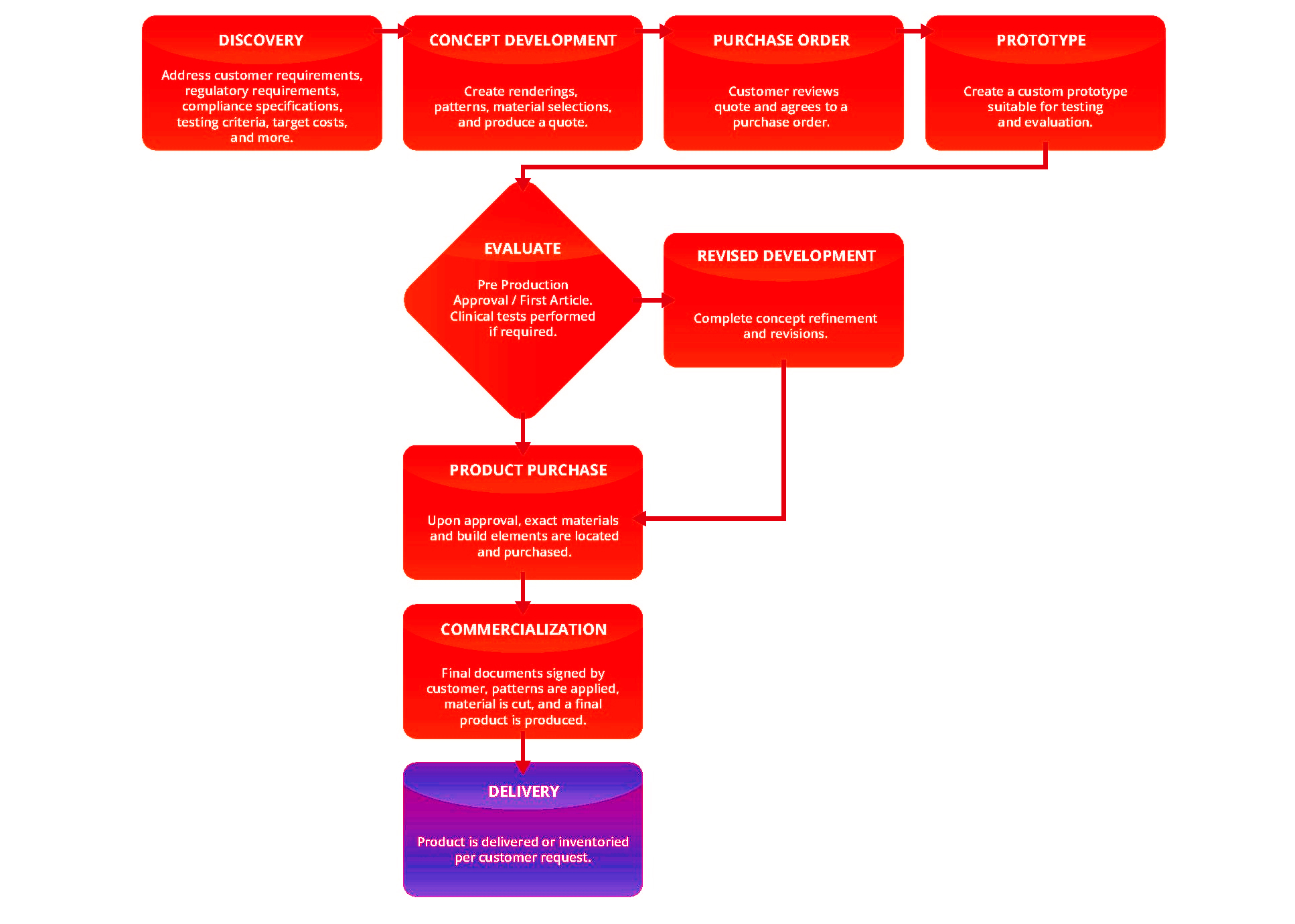
Let BagsCase take care of the hassle so you don’t have to! Our integrated process is designed to make creating your case a breeze. From initial research and design, through making sure tools are in place and prototypes meet standards – to production & delivery with zero-defect results – we do it all for you. The end result? A product that looks exactly like what was imagined, on time every time.
Our Integrated Process From Concept To Completion
•BagsCase offers a comprehensive process for customizing bags and cases, beginning with research and design.
• Their advanced facility and experienced personnel handle case tooling, prototyping, production, and delivery to ensure zero-defect products are delivered on time.Â
• BagsCase utilizes their proven process along with quality management techniques to guide clients’ concepts through every stage of development; they are ISO certified.

Start Your Project Now
We work with materials suppliers and sub-manufacturers as your single source for custom cutting, sewing and sealing. We combine the highest quality rapid prototyping, creative engineering and expert manufacturing to consistently exceed your expectations.
Contact us to get started on your project today!
Starting with an initial consultation, we’ll get down to the nitty-gritty of your carryings. Laying all the cards out on the table, we’ll chat about your goals, budget, and timeline for your project. Some clients come prepared with a rough sketch, others with a CAD file, and many come with a vision in their minds for us to metamorphose to life. Our trained sales team will pinpoint your needs by strategizing a solution in sync with your brand and capturing your envisage. Taking all factors into consideration, we’ll formulate a detailed quote.
Once the technicalities of the case have been ironed out, our designers hop on board.Â
You focus on your business’s core areas while we spin the color wheel, play with fabrics, and let our creative juices flow!Â
We’ll showcase your brand’s personality and highlight the enclosed features, exciting your customers to zip open that case.
If you have only a sketch or a rough idea. By fully understanding your custom needs, our design team with come up with a 2D/3D design in as soon as 1 day.Â
During the process, to ensure that we design our case for functions, style, and manufacturability, every detail is taken into consideration like:Â
- If the style meet your target market and brand identity
- If the design is feasible and cost-effective in production
- The balance between materials and budget
3D Rendering & Pattern Building
Imagination starts taking shape with 3D rendering. This process ensures you have a comprehensive and transparent understanding of all the aspects of the case. We’ll hem and haw, scrutinize and dissect the images for all the nooks and crannies, textures and dimensions. Then we’ll design, edit, redesign and edit until both our teams are satisfied. With our industry knowledge and cutting-edge technology, we’ll lay the groundwork for the next phase.
The tooling of our EVA case is faster and less costly compared with that of plastic & metal case. With our CNC tooling plant, we’re able to develop your custom mold in as quickly as 5 to 7 days. In this process, our team ensures the precision of your tool with repeated tests and modifications in-house. The rapid and accurate tooling makes sure that you receive an exact-fitting EVA case in a shorter period.
Our 2 decades experience soft sewn bags pattern engineers are skillful on leather, nylon, polyester, PVC, cotton, trolley etc materials building, which is quite important for finial touch of the bags sketched by designers.
This process is where our collaborative idea comes into reality.Â
To avoid any error during the mass production, we will not proceed into the manufacturing stage before you approve the prototype.Â
The prototyping normally takes only 5 to 7 days thanks to our large stock of commonly-used materials and advanced CNC machines for EVA cases. And skillful sewers and centre area of materials supplying near our labs will helpful for quicker on prototype developing always.
Custom dies, molds, factories, and machinery whirl to life as your case becomes tangible. It’s inspected and tested for approval before we hit mass production.Â
Manufacturing won’t proceed until we’re satisfied with the prototype and we get the green light from you!
•BagsCase has a streamlined process for mass production, from laminating to cutting to thermoforming to stitching and trimming.
• Each step is done in a separated workshop by specialized workers, ensuring both efficiency and quality of custom bags & cases.Â
• Depending on materials availability, the process takes 1-3 weeks after clearance is received.Â
• Skilled team engineers, cuts stitches and assembles each case with care before completion.
100% Inspection
•Every bagscase undergoes a strict inspection before delivery to ensure 100% quality control.
• The cases are checked from exterior appearance, size and accessories for any defects or imperfections.Â
• Only after passing inspection will the order be packed and shipped out.
•We have a group of reliable shipping companies to handle 100% of the logistics for delivery.
• Just-in-time delivery ensures that customers get custom cases when needed.Â
• We arrange all technicalities from port delivery to white-glove service for each customer’s order.
